2024-09-25
中国海洋大学100周年校庆公告(第二号)
2024-06-26
关于启用“校内通知”平台的通知
2024-01-30
中国海洋大学诚邀全球英才申报国家优青(海外)项目
信息门户
校内通知
学校新闻
邮件系统
信息服务
领导信箱
信息公开
捐赠
校园VR
访客
适老
访问旧版
En
首页
学校概况
学校徽标
学校校旗
学校章程
组织机构
历任领导
私立青岛大学时期
国立青岛大学时期
国立山东大学时期
山东大学时期
山东海洋学院时期
青岛海洋大学时期
中国海洋大学时期
现任领导
李明
学校简介
历史沿革
院系设置
重点建设
一流大学建设
学科专业介绍
本科专业分布
博士学位、硕士学位授权学科
人才培养基地
国家重点学科
教育教学
本科生培养
研究生培养
留学生教育
非学历教育
继续教育
非学历教育
学历教育
审核评估
科学研究
学术期刊
大型科学仪器
科研调查船
博士后科研流动站
蓝色经济
深海圈层与地球系统前沿科学中心
人文社会科学科研基地
自然科学科研基地
全国重点实验室
国家工程技术研究中心
国家工程研究中心
前沿科学中心
教育部重点实验室
教育部工程研究中心
教育部野外科学观测研究站
农业农村部重点实验室
山东省重点实验室
山东省技术创新中心
山东省工程研究中心
山东省工程技术研究中心
科技部国际科技合作基地
教育部国际合作联合实验室
山东省国际科技合作示范基地
高等学校学科创新引智基地
青岛市重点实验室
青岛市技术创新中心
青岛市工程研究中心
青岛工程技术研究中心
校内科研基地
校地共建科研基地
校际共建科研基地
校企共建科研基地
科研政策专题
科技成果汇编
招生就业
本科生招生
研究生招生
留学生招生
继续教育招生
就业信息
人力资源
人事综合管理系统
人才招聘
师资队伍
合作交流
国内合作
国际合作
国际教育交流
图书档案
图书馆
档案馆
期刊社
出版社
通知公告
校园服务
数字后勤服务大厅
信息服务
海大校历
心理咨询
校园VR地图
Your browser does not support the HTML5 canvas tag.
Your browser does not support the HTML5 canvas tag.
Your browser does not support the HTML5 canvas tag.
综合新闻
学校本科生以共同第一作者身份在Nature旗下刊物发表研究论文
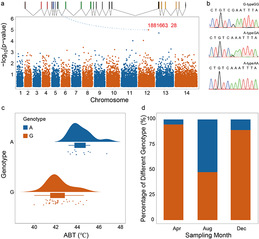
条纹隔贻贝基因组中与热耐受性相关的同义突变位点,及其在来自三个季节的贻贝种群中的基因频率本站讯日前,中国海洋大学水产学院2019级本科生马超一以共同第一作者身份在Nature旗下刊物Communications Biology(生物学一区)发表题为“基因组测序发现条纹隔贻贝中与热耐受性相关的同义突变位点”(Genome-wide sequencing identifies a thermal-tolerance related synonymous mutation in...
2023/01/16
学校刘贵杰教授应邀在第九届产教融合发展战略国际论坛作主旨报告
本站讯2023年1月10日上午,以“融通·融合·融汇——加快构建高质量应用型人才培养新格局”为主题的第九届产教融合发展战略国际论坛在河南驻马店隆重召开。中国海洋大学工程学院副院长、工程训练中心主任刘贵杰教授应邀在“引领未来、守正创新:科技革命重塑工程教育新结构”分论坛上做主旨报告。 此次论坛作为高等教育和职业教育领域的品牌性论坛,由教育部学校规划建设发展中心联合中华...
2023/01/12
极地与深远海问题研究团队:山东省法学会海洋法学研究会2022年年会暨第四届“山东...
12月23日,由山东省法学会海洋法学研究会主办,山东文康律师事务所和中国海洋大学法学院共同承办的山东省法学会海洋法学研究会2022年会暨第四届“山东海洋强省法治保障论坛”在线上顺利举办。来自山东省法学会、山东文康律师事务所、中国海洋大学、山东大学、自然资源部第一海洋研究所、国家深海基地管理中心、青岛海事法院以及其他省内高等院校、律师事务所等单位的专家和研究生共百...
2023/01/04
清华大学张强教授做客“未来海洋讲坛”
本站讯12月9日,国家杰青、国家科技进步二等奖获得者、清华大学张强教授做客“未来海洋讲坛”,作了题为“多尺度排放清单模型(MEIC)的开发与应用”的线上学术报告。未来海洋学院院长李建平教授和导师高阳教授联合主持。包括未来海洋学院学员在内的1200余位国内外师生学者聆听了报告。张强回顾了中国多尺度排放清单模型(MEIC)的建立和发展,详细介绍了中国主要大气成分排放的长期变化...
2022/12/13
王剑敏到海洋地球科学学院宣讲党的二十大精神并开展调研
本站讯12月8日下午,中国海洋大学党委常委、副校长王剑敏到海洋地球科学学院宣讲党的二十大精神并开展工作调研。海洋地球科学学院党委副书记、院长王厚杰及学院党委副书记、副院长吴瑕出席,海洋地球科学学院部分党员师生参加宣讲及调研。王剑敏进行党的二十大精神宣讲首先,王剑敏在海洋地球科学学院b205会议室面向河口所教工党支部开展宣讲,对党的二十大精神进行了全面导读、深入阐释...
2022/12/09
南方科技大学讲席教授刘青松做客“未来海洋讲坛”
1111MicrosoftInternetExplorer402DocumentNotSpecified7.8 磅Normal0本站讯12月6日,国家杰青、南方科技大学教授会会长、讲席教授刘青松做客“未来海洋讲坛”,作了题为“新生代环境气候演化模式与思考”的线上学术报告。未来海洋学院院长李建平教授和导师姜兆霞教授联合主持。包括未来海洋学院学员在内的1100余位国内外师生学者聆听了报告。刘青松讲述了新生代以来气候变化规律。新生代...
2022/12/08
卢光志到环境科学与工程学院开展“学习贯彻党的二十大精神,推动学校事业高质量发...
本站讯12月2日,学校党委副书记卢光志来到环境科学与工程学院开展“学习贯彻党的二十大精神,推动学校事业高质量发展”座谈会,调研学院整体发展情况和广大师生面临的实际问题,同时进行党的二十大精神宣讲。学院党委书记陈文收、院长江文胜,各分管副院长、院办公室主任、系主任、教工党支部和学生党支部代表、青年教师代表以及专职辅导员参加了座谈。座谈会上,环境科学与工程学院参会...
2022/12/07
国际事务与公共管理学院召开青年教师教学能力提升与经验分享会
本站讯12月1日下午,国际事务与公共管理学院(以下简称为国管学院)青年教师教学能力提升与经验分享会(第一次会议)在国管学院一楼学术报告厅召开。校评估专家及教学督导马君教授、郑敬高教授、冷绍升教授、秦延红教授,学校高等教育研究与评估中心何培英副主任出席会议。学院党委书记庄岩教授,院长王琪教授,副院长王刚教授和吴宾教授,副书记黄立田老师,以及三个系的系主任、副主任...
2022/12/06
中国海洋大学海洋碳中和中心三位专家学者入选广州市自然资源领域生态产品价值实现...
本站讯近日,广州市自然资源领域生态产品价值实现专家委员会专家库名单公布,中国海洋大学海洋碳中和中心副主任梁生康教授、徐胜教授、冯玉铭副教授成功入选。为深入贯彻落实习近平生态文明思想,落实党的二十大关于推动绿色发展、促进人与自然和谐共生的重要决策部署,牢固树立和践行绿水青山就是金山银山理念,落实国家“双碳”目标,按照中共中央办公厅、国务院办公厅《关于建立健全生...
2022/12/05
海洋碳中和中心与杭州甘道智能科技有限公司海洋“碳中和”产学研用合作交流会举行
本站讯为深入贯彻落实党的二十大报告精神,积极推进校企合作,搭建产、学、研、用合作交流平台,12月2日上午,海洋碳中和中心与杭州甘道智能科技有限公司合作交流会成功举行。杭州甘道智能科技有限公司董事长兼总经理宋学武、产品开发总监唐明,青岛市物联网协会秘书长李广文,北京嘉桐资晟泉企业管理科技公司有限公司董事长王钦安,通联支付青岛分公司总经理崔洪涛,中国海洋大学未来海...
2022/12/05
学校举办第一届极地科学课程教学研讨会暨国际南极学院推介会
本站讯11月29-30日,由中国海洋大学主办,海洋与大气学院(简称海气学院)、极地海洋过程与全球海洋变化重点实验室(简称极地室)承办,国际合作与交流处协办的第一届极地科学课程教学研讨会暨国际南极学院(International Antarctic Institute,简称IAI)推介会在青岛召开。研讨会以线上线下结合的方式举行,来自中国海洋大学、中山大学、上海海洋大学、武汉大学、上海交通大学、中国科...
2022/12/02
2022年未来海洋学院“未来海洋之星”系列奖学金评选工作完成
未来海洋学院坚持客观公正、严格把关、择优选拔的原则,近期完成2022年“未来海洋之星”系列奖学金评选工作。共计25位硕士研究生和博士研究生荣获首届“未来海洋学院-亨通海洋奖学金”,5位博士研究生荣获第二届“青建·未来海洋奖学金”。为表达对捐赠方的感谢,获奖学员代表手写感谢信、所有获奖学员签名,将感谢信交给捐赠方江苏亨通海洋光网系统有限公司和青建集团股份公司。获奖...
2022/12/02
每页
12
记录
总共
2646
记录
第一页
<<上一页
下一页>>
尾页
页码
74
/
221
跳转到
最新要闻
2026/02/10
学校领导春节前走访慰问老同志和院士专家
2026/02/10
中国海洋大学与康复大学战略合作协议签约仪式举行
2026/02/09
李明带队赴三亚考察调研
2026/02/01
学校领导带队开展寒假校园安全检查并慰问师生员工
2026/01/31
周乃翔参加青岛代表团审议 李明作代表发言
2026/01/27
张峻峰宣讲党的二十届四中全会精神